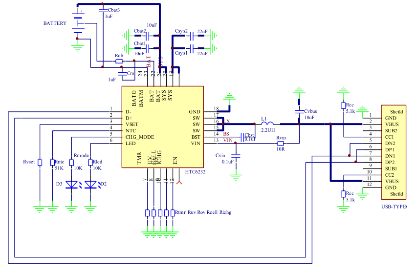
HTC6232
支持QC 快充的高效同步升壓型2A 雙節/3 節鋰電池充電器
HTC6232是一款內置2A同步升壓的高集成2A電池充電芯片,支持2節或3節串聯(lián)鋰電池充電。
| 價(jià)格:¥ | 庫存99999 |
數量:
|
特點(diǎn)
| 應用
|

