HTC6632,HTC6631
高效同步升壓型2A雙節/3節鋰電池充電器
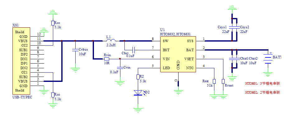
HTC6632,HTC6631是一款內置同步升壓的高集成2A電池充電芯片,支持2節(HTC6632)或3節(HTC6631)串聯(lián)鋰電池充電。
| 價(jià)格:¥ | 庫存99999 |
數量:
|
特點(diǎn)
| 應用
|


